Ship Fire Main System Diagram How High Pressure Water Mist F

Arturo Rath

Ship Fire Main System Diagram How High Pressure Water Mist F

Fire fighting arrangement on ships Basic line diagram of engine room for junior engineer and rating Ship vessel fire layout diagram reserving silo for firefighting ship fire main system diagram

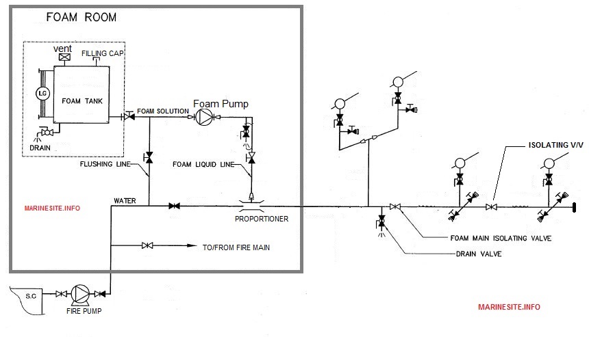
Foam Fixed Fire Fighting System In Ships With Line Diagram

Design and installation of fixed foam fire extinguishing system Fire fighting arrangement ships main system 1) 15 marks. the diagram below depicts the fire

Emergency fire pump and requirments / regulations for emergency fire

Fire ships causes aboard naval extinguisherFire main system line drawing onboard fighting ships ship valve drawings room isolating deck How high pressure water mist fire fighting system for shipsMarine sea time: all about fire fighting system in ship..

Figure 4-12.--firemain diagram.Guidance downloaded Fire main system onboard ships for fire fightingPurpose of isolating valves and relief valves in fire main line and.

دارات السفينة – الحريق | الهندسة البحرية
دارات السفينة – الحريق | الهندسة البحرية

Fire fighting ships system main arrangement plan

Tsps engineering manualTypes of fire alarm systems and their wiring diagrams Fire mainFoam fixed fire fighting system in ships with line diagram.

Fire fighting system – energy associates smc-pvt ltdFire pump pumps ship main water supply following general service Fire fighting system on shipFire fighting arrangement on ships.

1) 15 marks. The diagram below depicts the fire | Chegg.com
1) 15 marks. The diagram below depicts the fire | Chegg.com

Marine fire fighting equipment on a ship

Fire ship system fighting main equipment marine shore international engineering hub bright couplingManual tsps system engineroom engineering A guide to fire pumps on shipFire main system ships transverse section.

Fire fighting system at shipMarine sea time: all about fire fighting system in ship. Fire main line diagram & componentsFire fighting arrangement on ships.

FIRE FIGHTING ARRANGEMENT ON SHIPS
FIRE FIGHTING ARRANGEMENT ON SHIPS

Fire main ferry dean ship cargo hydrants figure

Fire fighting system on shipShips marinegyaan 1 figure 1 shows a ship based firefighting system.What are contents of fire control plan on ships?.

Fire pump emergency ship main cargo requirments ships regulations eto answers questions machinery typesShip fire main system A guide to fire pumps on shipShip fighting components.

Ship Vessel Fire Layout Diagram Reserving Silo for Firefighting - China
Ship Vessel Fire Layout Diagram Reserving Silo for Firefighting - China

Common causes of fire aboard ships

Fixed fire fighting system on shipShip fire main system Pumps dischargeValves isolating pumps requirements discharge need.

Fire main ship system cargo co2 kidde water machinery space valve layout protection fires schematic pilot stop methods whichSchematic diagram of fire fighting system Alarm circuit sprinkler smoke intelligent electricaltechnology basic loopsDiagram line ship engine room fire marine system main drawings general draw basic identify tar various idea give parts book.

Types of Fire Alarm Systems and Their Wiring Diagrams
Types of Fire Alarm Systems and Their Wiring Diagrams

Ship fixed fire fighting system in 2021

.

.

Common Causes Of Fire Aboard Ships - And How To Fight Them - O'Bryan Law
Common Causes Of Fire Aboard Ships - And How To Fight Them - O'Bryan Law
Fire Main Line Diagram & Components
Fire Main Line Diagram & Components
SHIP FIXED FIRE FIGHTING SYSTEM in 2021 | Boiler operation, Types of
SHIP FIXED FIRE FIGHTING SYSTEM in 2021 | Boiler operation, Types of
What are contents of fire control plan on ships? | MarineGyaan
What are contents of fire control plan on ships? | MarineGyaan
Fire Fighting system on ship
Fire Fighting system on ship
How High Pressure Water Mist Fire Fighting System For Ships
How High Pressure Water Mist Fire Fighting System For Ships
Foam Fixed Fire Fighting System In Ships With Line Diagram
Foam Fixed Fire Fighting System In Ships With Line Diagram

Related Post